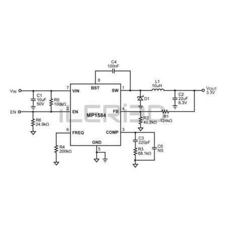
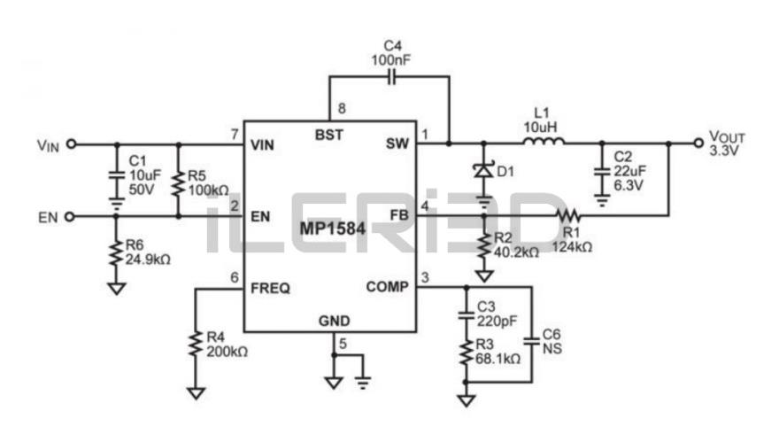
MP1584 DC-DC 3A Ayarlanabilir Voltaj Düşürücü Regülatör
4.5V -35V aralığındaki giriş voltajı 4.5 V - 28 V aralığındaki voltaj çıkışlarına dönüştüren DC/DC bir voltaj düşürücü regülatör kartıdır.MP1584 DC-DC 3A Ayarlanabilir Voltaj Düşürücü Regülatör, Pojelerde farklı voltaj girdilerine karşın farklı voltaj çıkışlarına ihtiyaç duyulan durumlarda kullanılır. MP1584 DC-DC 3A Ayarlanabilir Voltaj Düşürücü Regülatör bu ihtiyacınız için tasarlanmıştır. Örneğin 24 V Voltaj veren bir 3D yazıcı güç kaynağı ile 12V, 5V, 3.3 V gibi değişik akımlara ihtiyaç duyan elemanların tek güç kaynağı ile beslenmesine olanak sağlar. MP1584 DC-DC 3A Ayarlanabilir Voltaj Düşürücü Regülatör ürün giriş voltajından daha düşük voltajlar elde etmek için kullanılır. Voltaj yükseltmek için kullanılmaz.MP1584 DC-DC 3A Ayarlanabilir Voltaj Düşürücü Regülatörünün çıkış voltaj ayarı, ürün üzerindeki trimpot ile yapılmaktadır. Giriş pinlerine besleme voltajını bağlayın. Çıkış pinlerine ölçüm cihazı bağlayın. Birkaç tur sağa ve sola çevirirken voltajda değişim gördüğünüz aralıkta yavaş hareketler ile çıkış voltajınızı ayarlayın. Karta 3 amperden daha fazla yük bindirilmemelidir.

![]()
![]()
